
핀토스 프로젝트1 - 우선순위 구현
1. Priority 구현
가이드라인
struct thread에 우선순위 관련 멤버 추가thread_create()- 새 스레드가 현재 스레드보다 높은 우선순위면 즉시 양보thread_unblock()- unblock된 스레드가 현재 스레드보다 높은 우선순위면 즉시 양보thread_set_priority()- 우선순위 변경 시 필요하면 양보thread_get_priority()- 현재 우선순위 반환
Priority의 의미
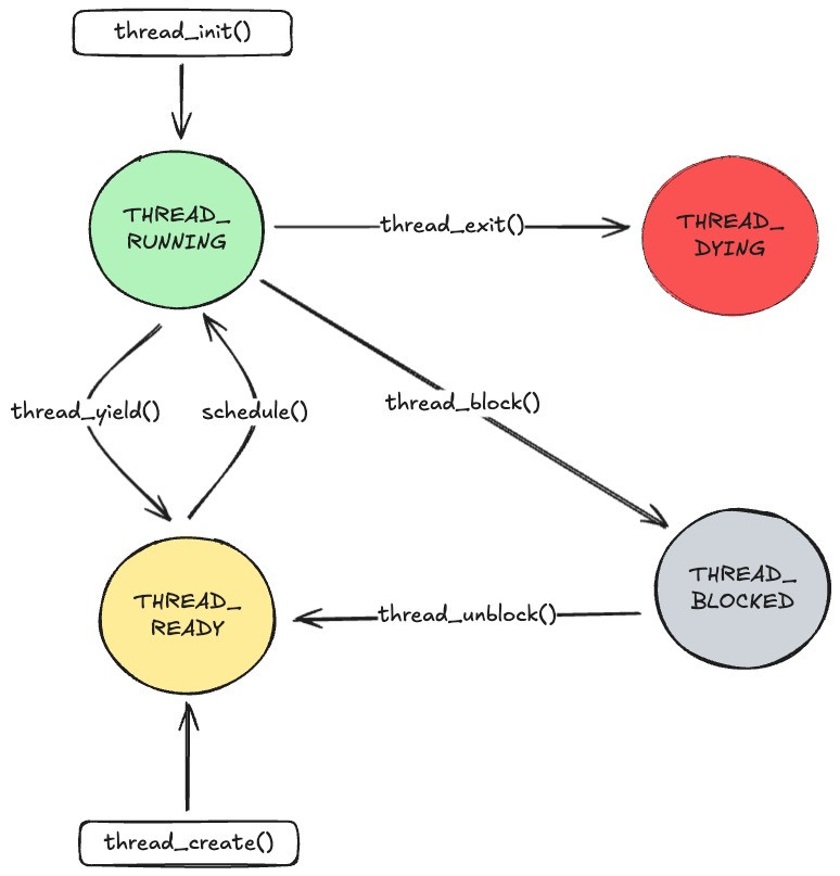
[!NOTE] 우선순위로직
ready_list를 우선순위순으로 정렬
현재스레드보다 높은 스레드에게 cpu양보
위 가이드라인에서 보면 thread 구조체에는 priority 멤버만 추가해주면 된다.
그리고 create, unblock 에서 우선순위 처리를 해주면 되는데
먼저 왜 저 두개 함수에서만 해야하는지 이해해보자.

우선순위를 체크한다는 것은
ready_list에 삽입될때- Running중인 스레드의 우선순위가 다시 설정됐을 때
그림을보면 스레드를 Ready상태로 만드는thread_create()thread_unblock()
함수에서 스레드를 ready_list 에 삽입하고,
만약 첫번째가 높다면(현재스레드) 양보함수를 사용하여
스레드를 가동시키면 된다.
구현
// 스레드 생성함수
tid_t thread_create(const char *name, int priority, thread_func *function, void *aux)
{
struct thread *t;
tid_t tid;
...
thread_unblock(t); // 내림차순 삽입됨
thread_preemption(); // 맨 앞이 제일 높다면 양보
return tid;
}
void thread_unblock(struct thread *t) // Block -> Ready
{
...
old_level = intr_disable(); // 인터럽트중단
t->status = THREAD_READY; // 스레드를 Ready상태로
list_insert_ordered(&ready_list, &t->elem, priority_insert_helper, NULL);
// 내림차순 삽입
intr_set_level(old_level); // 인터럽트 복구
}
void thread_preemption(void)
{
if (!list_empty(&ready_list) &&
thread_current()->cur_priority <
list_entry(list_front(&ready_list), struct thread, elem)->cur_priority)
thread_yield();
} // 리스트가 비어있지 않고, 첫번째 스레드가 더 높으면 양보
void thread_set_priority(int new_priority)
// 현재프로세스가 낮아지면 바로 다음스레드 선점
{
thread_current()->init_priority = new_priority;
set_priority_self(); // donation 관련 함수
thread_preemption();
}
요약
- 준비리스트 삽입(unblock, create..)에서 모두 우선순위 내림차순 삽입
- 삽입한 후에 선점
- 별개로 스레드의 우선순위 변경시에도 이 작업이 필요
2. 동기화 함수에서 Priority 구현
가이드라인
- Ready list를 우선순위 순으로 정렬
next_thread_to_run()수정sema_up()- 가장 높은 우선순위 스레드 깨우기cond_signal()- 가장 높은 우선순위 스레드 깨우기
동기화 함수의 의미
pintos에서 사용하는 동기화방식은 총 3개로
- 뮤텍스
- 뮤텍스는 상호배제 개념으로 하나의 스레드만 접근할 수 있도록
lock 개념을 사용한다.
- 뮤텍스는 상호배제 개념으로 하나의 스레드만 접근할 수 있도록
- 세마포어
- 여러 스레드가 접근하는 것을 허용. 동시접근의 양을 제어
- 조건변수
- 자원 보다는 조건을 확인하여 동기화하는 고수준추상화
lock과 semaphore를 활용해 안정적으로 동기화
- 자원 보다는 조건을 확인하여 동기화하는 고수준추상화
즉, 공유자원 점유로 멈춰있던 스레드를 다시 실행하는 과정에서
우선순위를 고려해야한다.
구현
struct semaphore
{
unsigned value; /* Current value. */
struct list waiters; /* elem */
};
struct lock
{
struct thread *holder; /* 점유스레드 */
struct semaphore semaphore;
};
struct condition
{
struct list waiters; /* semaphore_elem */
};
struct semaphore_elem
{
struct list_elem elem; /* 리스트용 */
struct semaphore semaphore; /* 본체 */
};
구조체를 보면 세마포어를 내부적으로 사용하는 것을 알 수 있다.
즉 sema_down, sema_up 함수에서 ready_list 우선순위
동기화를 구현하고, lock을 따로 처리해주면 깨어나는 스레드들은
이전처럼 우선순위로 ready_list 에 들어갈 수 있다.
// 이 자원 점유하고싶어! 함수
void sema_down(struct semaphore *sema)
{
enum intr_level old_level;
ASSERT(sema != NULL);
ASSERT(!intr_context());
old_level = intr_disable();
while (sema->value == 0) // 세마포어가 할당할 수 없으면
{
list_insert_ordered(&sema->waiters, &thread_current()->elem, priority_insert_helper, NULL); // 대기리스트 우선순위로 삽입
thread_block(); // 스레드 대기
}
sema->value--;
intr_set_level(old_level);
}
// 반납할래! 함수
void sema_up(struct semaphore *sema) // 깨우기함수
{
enum intr_level old_level;
bool should_yield = false;
ASSERT(sema != NULL);
sema->value++; // 자원은 반납
if (!list_empty(&sema->waiters)) // 기다리고 있는 자원
{
old_level = intr_disable();
list_sort(&sema->waiters, priority_insert_helper, 0);
// 중간에 바뀌었을지도 모르니
struct list_elem *e = list_pop_front(&sema->waiters);
intr_set_level(old_level);
struct thread *semaup_th = list_entry(e, struct thread, elem);
// 기다린 스레드 중 가장 우선순위가 높은 스레드
thread_unblock(semaup_th); // 대기리스트로
thread_preemption(); // 선점
}
}
// 깨울때까지 기다려! 함수
void cond_wait(struct condition *cond, struct lock *lock)
{
struct semaphore_elem waiter;
ASSERT(cond != NULL);
ASSERT(lock != NULL);
ASSERT(!intr_context());
ASSERT(lock_held_by_current_thread(lock));
sema_init(&waiter.semaphore, 0);
list_push_back(&cond->waiters, &waiter.elem);
// list_insert_ordered(&cond->waiters, &waiter.elem, sema_priority, NULL);
lock_release(lock); // 자원반납하고
sema_down(&waiter.semaphore); // 기다려
lock_acquire(lock); // lock 획득
}
- 여기서 특이한 점은 list에 push_back했다는 점인데,
깨울때 sort를 한다.
그 이유는 현재 이 코드는 각 세마포어의 대기리스트(어차피1개)에서
스레드를 확인하고 정렬하는데
아직 sema_down을 하지 않았으니 대기리스트는 의미가 없다 - 따라서 로직이 조금 더 간단한 push_back사용
void cond_signal(struct condition *cond, struct lock *lock UNUSED)
{
ASSERT(cond != NULL);
ASSERT(lock != NULL);
ASSERT(!intr_context());
ASSERT(lock_held_by_current_thread(lock));
if (!list_empty(&cond->waiters))
{
list_sort(&cond->waiters, sema_priority, 0);
// semaphore_elem을 참고하여 정렬
sema_up(&list_entry(list_pop_front(&cond->waiters), struct semaphore_elem, elem)->semaphore);
// 첫번째 스레드의 세마포어를 up (이때깨어남)
}
}
요약
각 자원마다 대기리스트에 우선순위로 저장한뒤에
스레드가 다시 자원을 소유할 수 있을 때 레디리스트에
unblock + preemption
주의해야할 점은 구조체끼리의 연관성을 잘 이해하는 것!
3. 기부메커니즘 구현
가이드라인
struct thread에 donation 관련 멤버 추가lock_acquire()- 우선순위 기부 구현lock_release()- 기부 해제 구현- 중첩 donation 처리
- 다중 donation 처리
Donation이란?
동기화 기법을 사용할 때 만약
공유자원A 를 우선순위5 스레드가 점유하고 있다고 보자.
그다음 우선순위20 스레드가 공유자원A에 대해서 대기하는 상황에서
ready_list에 우선순위10 스레드가 추가된다면
우선순위10 -> 우선순위5 -> 우선순위20 으로 스레드가 실행된다.
이것을 우선순위역전 이라고 하는데 우선순위기부 메커니즘으로
이를 해결할 수 있다.
기본 개념은 lock을 대기하는 스레드 중에서 가장 우선순위를
lock의 소유스레드 에게 기부하는 것이다.
그럼 방금과 같은 상황에서
공유자원A 를 소유한 우선순위5 스레드가 일시적으로 우선순위20 스레드
가 되어서 먼저 처리후 실제 대기하고있던 우선순위20 스레드가ready_list에 삽입되어 의도한 동작이 이루어진다.
구현
- 구조체에 멤버추가
struct list donations;- 기부받은 스레드리스트
struct list_elem donation_elem;- 스레드리스트에 소속될 elem
struct lock *wait_lock;- 대기중인lock (nested할때 필요)
int cur_priority;- 기본우선순위와 기부받은우선순위 분리
- thread 구조체 수정
struct thread
{
/* Owned by thread.c. */
tid_t tid; /* Thread identifier. */
enum thread_status status; /* Thread state. */
char name[16]; /* Name (for debugging purposes). */
int cur_priority; /* 현재 우선순위 */
int init_priority; /* 원래 우선순위 */
int64_t wakeup_tick; /* 기다리는 tick. /
struct list_elem elem; / 소속 elem */
/* donation */
struct list donations;
struct list_elem donation_elem;
struct lock *wait_lock;
lock을 요청했을 때 비어있다면 바로 해당 자원을 잡으면 되고,
점유되어있다면 잡고있는 스레드의 기부리스트로 들어가면 된다.
release를 수행할 때는 해당 lock을 기다리는 스레드들을 제거하고,
남은 donation중 가장 높은 우선순위으로 갱신한다.
- lock_acquire 수정
void donate_nested(void)
// 연쇄적으로 스레드의 priority를 전달(가장 높음)
{
// 이게 실행된 자체가 현재스레드가 높다는 것
int depth;
struct thread *cur = thread_current();
for (depth = 0; depth < 8; depth++)
{
if (!cur->wait_lock)
break;
struct thread *holder = cur->wait_lock->holder;
holder->cur_priority = cur->cur_priority;
cur = holder;
}
}
// 나 이거 쓸래! 함수
void lock_acquire(struct lock *lock) // 현재스레드가 lock을 잡는다
{
ASSERT(lock != NULL);
ASSERT(!intr_context());
ASSERT(!lock_held_by_current_thread(lock));
enum intr_level old_level;
if (lock->holder) // lock이 소유가 있으면
{
thread_current()->wait_lock = lock; // lock을 기다리고 있다.
old_level = intr_disable();
list_insert_ordered(&lock->holder->donations, &thread_current()->donation_elem, priority_insert_helper_donation, 0);
// holder 기부리스트에 나의 donation_elem을 소속시킴
donate_nested(); // lock->holder의 priority를 바꿈. 연쇄적으로
intr_set_level(old_level);
}
sema_down(&lock->semaphore); // 양도해준 스레드는 sema_down
thread_current()->wait_lock = NULL;
lock->holder = thread_current();
}
- lock_release 수정
static void remove_donation_lock(struct lock *lock)
{
// 순회하면서 wait_lock == lock 이면 아웃!
ASSERT(lock != NULL);
ASSERT(lock->holder != NULL);
struct list_elem *e;
struct list_elem *next;
struct list *donations = &lock->holder->donations;
enum intr_level old_level = intr_disable();
for (e = list_begin(donations); e != list_end(donations); e = next)
{
next = list_next(e);
// 미리 저장해두는 이유는 포인터 손실때문
if (list_entry(e, struct thread, donation_elem)->wait_lock == lock)
{
list_remove(e);
}
}
intr_set_level(old_level);
}
// 다중기부 (자신의 기부리스트중 최고를 받음)
void set_priority_self(void)
{
// ASSERT(lock != NULL);
// ASSERT(lock->holder != NULL);
struct thread *cur_th = thread_current();
cur_th->cur_priority = cur_th->init_priority;
// 기부리스트가 없다면 나의 우선순위로
if (!list_empty(&cur_th->donations))
{
list_sort(&cur_th->donations, priority_insert_helper_donation, 0);
struct thread *front = list_entry(list_front(&cur_th->donations), struct thread, donation_elem);
// 첫번째 스레드가 가장 우선순위가 높음
if (front->cur_priority > cur_th->cur_priority)
cur_th->cur_priority = front->cur_priority;
// 내 우선순위랑 비교 후 갱신
}
}
void lock_release(struct lock *lock) // lock 해제
{
ASSERT(lock != NULL);
ASSERT(lock_held_by_current_thread(lock));
remove_donation_lock(lock);
// 홀더가 가진 기부리스트에서 해당 lock을 기다리는 스레드를 삭제
set_priority_self();
// 홀더가 가진 기부리스트중에서 다시 높은 우선순위를 현재우선순위로 변경
lock->holder = NULL;
sema_up(&lock->semaphore);
}
요약
- lock 획득시 nested donation 으로 확산
- lock 해제시 관련donatoin을 삭제하고,
자신의 donation을 탐색해 가장 높은 우선순위로 갱신
https://github.com/SJ-Leeee/pintos_project_1_team4/tree/main/seungjun
Reference
https://casys-kaist.github.io/pintos-kaist/project1/priority_scheduling.html
'Develop' 카테고리의 다른 글
| node.js는 어떤식으로 동작할까? (0) | 2025.10.17 |
|---|---|
| Pintos_project2 - argument passing (0) | 2025.09.25 |
| Pintos_project1 - Alarm Clock (0) | 2025.09.09 |
| malloc lab-implicit list에 관하여 + 구현 (3) | 2025.08.23 |
| Red-Black Tree 개념 (3) | 2025.08.15 |
